Skip to Main Content
ajax loader animation
ajax loader animation

Applying for Distributed Generation Interconnection

Start your interconnection application for distributed generation (DG). Check eligibility, gather forms, and submit your application online through PowerClerk.

START APPLICATION
null

Start Your Distributed Generation Project

Before installing any distributed generation (DG) or energy storage system, you'll need to log in to PowerClerk and complete an interconnection application. This ensures your system can safely and reliably connect to the Con Edison grid.

Eligibility

To confirm your eligibility, please review:


Back to top

How to Apply

All applications must be submitted through the PowerClerk portal. Use the appropriate application type for your system size and scope:

Back to top

PROJECT SIZE

COMPENSATION

PROCESS

APPLICATION TYPE

WHERE TO APPLY

PROJECT SIZE

≤ 50 KW

COMPENSATION

Retail Tariff

PROCESS

SIR

APPLICATION TYPE

Small DG Projects

WHERE TO APPLY

PowerClerk – Small DG

PROJECT SIZE

> 50 KW - 5 MW

COMPENSATION

Retail Tariff
(Including aggregators under WVS)

PROCESS

SIR

APPLICATION TYPE

Pre-Application / Large DG Projects
View Flowchart

WHERE TO APPLY

PowerClerk – Large DG

PROJECT SIZE

2MW – 5 MW

COMPENSATION

Wholesale Market (Non-WVS)

PROCESS

SIR or NYISO

APPLICATION TYPE

Applications looking to participate in the wholesale market may fall under FERC Jurisdiction

WHERE TO APPLY

Non-FERC Jurisdiction: PowerClerk – Large DG

FERC Jurisdiction: NYISO Interconnection Process

PROJECT SIZE

>5MW

COMPENSATION

Retail tariff (SC-11) or Wholesale Market

PROCESS

Non-SIR (Utility Process) or NYISO

APPLICATION TYPE

Applications looking to participate in the wholesale market may fall under FERC Jurisdiction

WHERE TO APPLY

Non-FERC Jurisdiction: PowerClerk - Utility Process

FERC Jurisdiction: NYISO Interconnection Process

PROJECT SIZE

OPTIONAL
PRE-APPLICATION REPORT

COMPENSATION

PROCESS

SIR

APPLICATION TYPE

Appendix D

WHERE TO APPLY

Select “New – All Other Requests” in PowerClerk

 

 Forms and Resources

 

Back to top

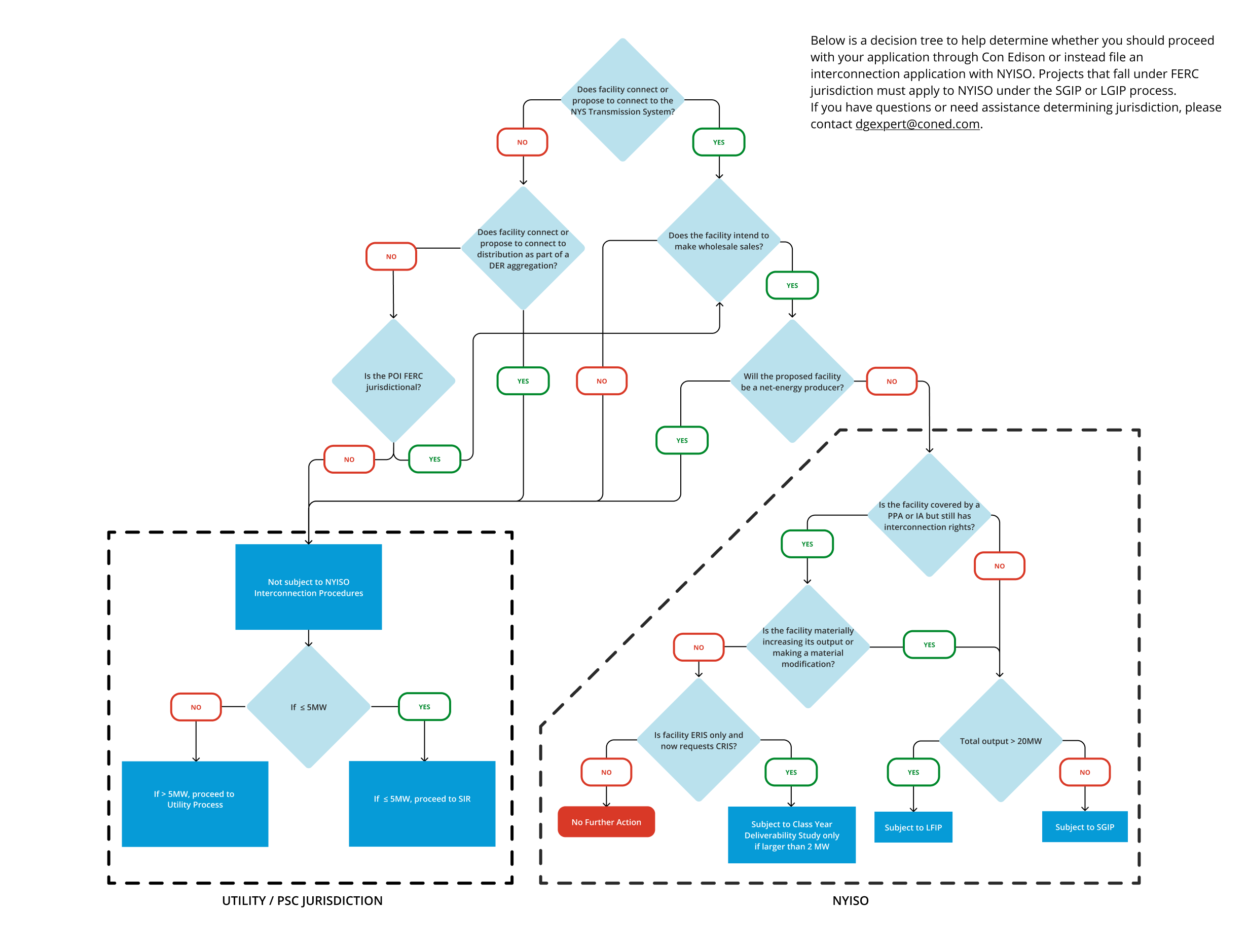
Process Flow Chart

This guide helps you decide if you should apply to Con Edison or file an interconnection application with NYISO. If your project is under federal rules (FERC), you must apply to NYISO. For help with this decision, email dgexpert@coned.com.

Frequently Asked Questions

Back to top
;