Saltar al contenido principal
ajax loader animation
ajax loader animation

Solicitud de interconexión para generación distribuida

Inicie su solicitud de interconexión para generación distribuida (DG). Verifique su elegibilidad, reúna los formularios y envíe su solicitud en línea a través de PowerClerk.

INICIAR SOLICITUD
null

Comience su proyecto de generación distribuida

Antes de instalar cualquier sistema de generación distribuida (DG) o almacenamiento de energía, deberá iniciar sesión en «PowerClerk» y completar una solicitud de interconexión. Esto garantiza que su sistema pueda conectarse de forma segura y confiable a la red de Con Edison.

Elegibilidad

Para confirmar su elegibilidad, revise:


Back to top

Cómo solicitar

Todas las solicitudes deben ser presentadas mediante el portal PowerClerk. Utilice el tipo de solicitud adecuado según el tamaño y alcance de su sistema:

Back to top

TAMAÑO DEL PROYECTO

COMPENSACIÓN

PROCESO

Tipo de solicitud

DÓNDE PRESENTAR LA SOLICITUD

TAMAÑO DEL PROYECTO

≤ 50 kW

COMPENSACIÓN

Tarifa minorista

PROCESO

SIR

Tipo de solicitud

Pequeños proyectos de DG

DÓNDE PRESENTAR LA SOLICITUD

PowerClerk – Pequeño DG

TAMAÑO DEL PROYECTO

› 50 kW – 5 MW

COMPENSACIÓN

Tarifa minorista
(incluidos los agregadores bajo WVS)

PROCESO

SIR

Tipo de solicitud

Pre-solicitud / Grandes proyectos de DG
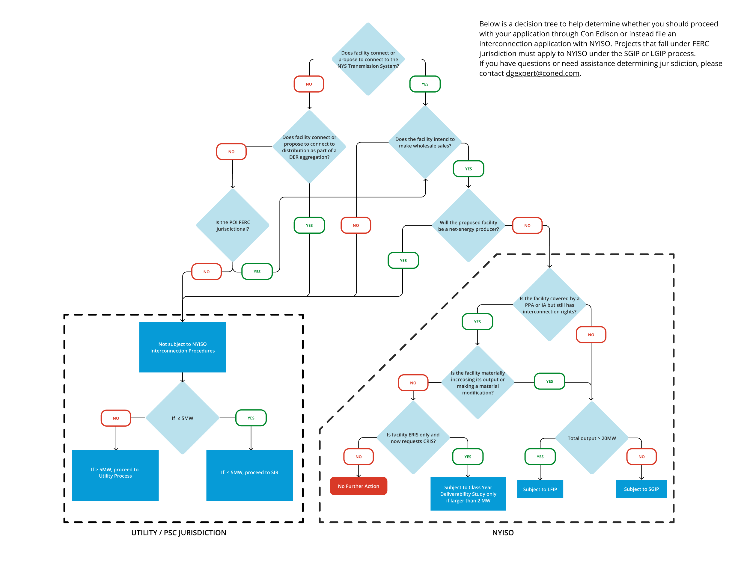
Ver diagrama de flujo

DÓNDE PRESENTAR LA SOLICITUD

PowerClerk – DG grande

TAMAÑO DEL PROYECTO

2 MW – 5 MW

COMPENSACIÓN

Mercado mayorista (no WVS)

PROCESO

SIR o NYISO

Tipo de solicitud

Las solicitudes que buscan participar en el mercado mayorista pueden estar sujetas a la jurisdicción de la FERC

DÓNDE PRESENTAR LA SOLICITUD

Jurisdicción ajena a la FERC: PowerClerk, –Generación distribuida de gran tamaño,

Jurisdicción de la FERC:Proceso de interconexión de NYISO

TAMAÑO DEL PROYECTO

>5 MW

COMPENSACIÓN

Tarifa minorista (SC-11) o mercado mayorista

PROCESO

No SIR (Proceso de servicios públicos) o NYISO

Tipo de solicitud

Las solicitudes que buscan participar en el mercado mayorista pueden estar sujetas a la jurisdicción de la FERC

DÓNDE PRESENTAR LA SOLICITUD

Jurisdicción no FERC: PowerClerk - Proceso de servicios públicos

Jurisdicción FERC: Proceso de interconexión de NYISO

TAMAÑO DEL PROYECTO

OPCIONAL
INFORME PREVIO A LA SOLICITUD

COMPENSACIÓN

PROCESO

SIR

Tipo de solicitud

Apéndice D

DÓNDE PRESENTAR LA SOLICITUD

Seleccione “Nueva – Todas las demás solicitudes” en PowerClerk

 

 Formularios y recursos

 

Back to top

Diagrama de flujo del proceso

Esta guía le ayuda a decidir si debe solicitar a Con Edison o presentar una solicitud de interconexión ante NYISO. Si su proyecto está bajo normas federales (FERC), debe presentar una solicitud a NYISO. Para obtener ayuda con esta decisión, envíe un correo electrónico a dgexpert@coned.com.

Preguntas frecuentes

Back to top